热门搜索:  设计  兼职  as  欧莱雅  定向越野  叮叮当当

2026年高教社杯全国大学生数学建模竞赛

发帖时间:2026-03-31 09:50 点击次数:

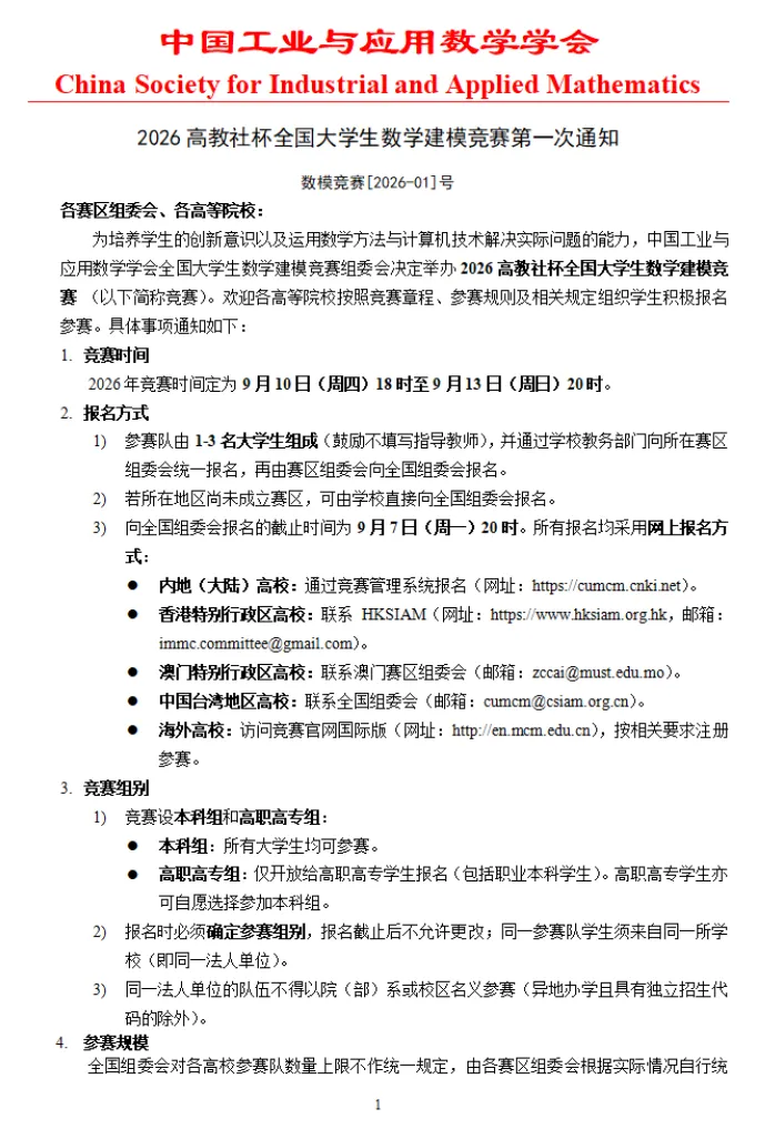
竞赛名称:2026年高教社杯全国大学生数学建模竞赛

竞赛时间:9月10日18时至9月13日20时

 

点击下方卡片关注“大学生数学竞赛”

后台回复【高教社杯】获取往届赛题及优秀论文

本文信息搜集整理自互联网,信息版权及活动解释权归主办单位所有,全国大学生比赛信息网仅作媒体支持。

    推荐:

    (0)

    不推荐:0

    热门排行